Gokul Adethya

I am a student at the University of California, San Diego, pursuing a Fall 2025 Master’s at the Halıcıoğlu Data Science Institute. I recently completed my B.Tech in Computer Science from NIT Trichy. Most recently, I was a Research Intern at Prof. Pengtao Xie Lab, UC San Diego, working on PRM in LLMs via meta-learning for math reasoning. I have interned across multiple research labs and institutions. At CiSTUP, IISc, I worked on multi-modal fusion, cross-modal alignment in medical datasets (MIMIC), and test-time adaptation of optical flow models. At Xu Labs, Carnegie Mellon University, I focused on self-supervised learning for Cryo-ET segmentation. I also worked on surgical task and motion planning at the National University of Singapore, as well as empathetic response generation and LLM distillation at Samsung PRISM and legal NLP at NIT Trichy. I led the Machine Learning division at Spider R&D, NITT’s student-run research group.

Research Interests: My research interests are focused on two dimensions: (1) advancing core AI fields such as Natural Language Processing (NLP), Computer Vision (CV), Multimodal Learning, and complementary topics aimed at addressing real-world settings like Continual Learning (CL), Test-time Adaptation (TTA), Self-supervised Learning (for unlabeled/weakly labelled data), Robustness, Efficiency, and Explainable AI (XAI); and (2) applying these advancements in healthcare and biology.

For collaborations, reach out at gokul3112003.com@gmail.com, frozenwolf2003.com@gmail.com, gthirumurugan@ucsd.edu

Education



Experience

Check the project reports for each experienes under Projects section!


    Prof. Pengtao Xie Lab @ University of California San Diego

    Research Intern | June 2025 – Sep 2025

    VISTA @ Indian Institute of Science

    Research Intern | Jun 2024 – Jan 2025

  • Multi-modality in Healthcare & Test-time Adaptation in Optical Flow

    Working on cross-modal alignment and self-supervised learning for medical tasks (MIMIC), including mortality prediction. Exploring optical flow estimation and test-time adaptation using Torchscale and Fabric for multi-node training and performance optimization.
  • Xu Labs @ Carnegie Mellon University

    Research Intern | Dec 2023 – May 2024

  • Few-shot Weak Label Cryo-ET Segmentation

    First-author (submitted to PLOS Computational Biology) on SaSi, a self-augmented few-shot learning method for weakly supervised Cryo-ET segmentation. Worked on consistency loss, SimCLR, AugMix, and pretraining MAE for denoising/reconstruction. Adapted the Segment Anything Model.
  • Laboratory of Medical Mechatronics @ National University of Singapore

    Research Intern | Feb 2023 – Feb 2024

  • Surgical Task & Motion Planning

    Developed MASS, an LLM + RL framework for interpretable robotic motion planning in surgical scenarios using PyBullet and LapGym-SOFA (submitted to RA-L). Trained RL policies like HER with imitation learning and integrated Grounding DINO for enhanced planning.
  • Spider R&D Club

    Head of ML Research | July 2022 – May 2025

  • Camouflage Video Segmentation

    Proposed SAM-PM for video camouflage object detection, improving SAM with minimal parameters (CVPR 2024). Leading research in LLM-driven Task & Motion Planning, Reinforcement Learning with custom robotic arms, and Continual Learning.
  • Samsung PRISM

    ML Research Intern | Aug 2022 – Mar 2023

  • Empathetic Response Generation

    Worked on Empathetic Response Generation and emotion/intent classification using Flan-T5, BART, and RoBERTa with Hugging Face for edge devices. Performed Knowledge Distillation on T5 achieving a 77% size reduction while maintaining BLEU score.
  • NIT Trichy

    ML Research Intern | Apr 2022 – Oct 2022

  • Natural Legal Language Processing

    Worked on Natural Legal Language Processing using BERT, XLNET, and Hierarchical Transformers on judicial data. Published at EMNLP NLLP 2022 workshop with an 80x speedup for sentence boundary detection using a lightweight CNN model.

News


July 2025
B.Tech thesis accepted in MICCAI 2025 Workshop on Efficient Medical AI Wokrshop !
Oct 2024
Awarded the IndiaAI Fellowship and grant, given to only 80 across India, to research Speech & NLP multi-modal with Continual Learning !
Sep 2024
Achieved 12th rank out of 74,000 participants nationwide in the Amazon ML Challenge !
Jun 2024
Joined Indian Institute of Science as research intern!
April 2024
One paper accepted in CVPR 2024 Workshop on Pixel-level Video Understanding in the Wild Challenge !
Dec 2023
Joined Carnegie Mellon University as research intern!
July 2022
Joined National University of Singapore as research intern!
Feb 2023
One paper accepted in EMNLP 2022 Workshop on Natural Legal Language Processing !
Nov 2022
Top 30 teams in NeurIPS 2022 CityLearn Challenge in Multi-agent RL!
Aug 2022
Joined Samsung PRISM as research intern!
July 2022
Winner of Smart India Hackathon among 160k+ students!
April 2022
Joined NIT-Trichy as research intern!
Jan 2022
Runner up of MTX - HackOlympics 2.0 Shaastra hackathon in my first year as a solo participant!

Publications


Continual Learning for Robust Video Segmentation of Robot-Assisted Surgical Tool
Gokul Adethya T, Nitish N, Raghavan Balanathan, Sitara, K
MICCAI 2025 Workshop - B.Tech Thesis
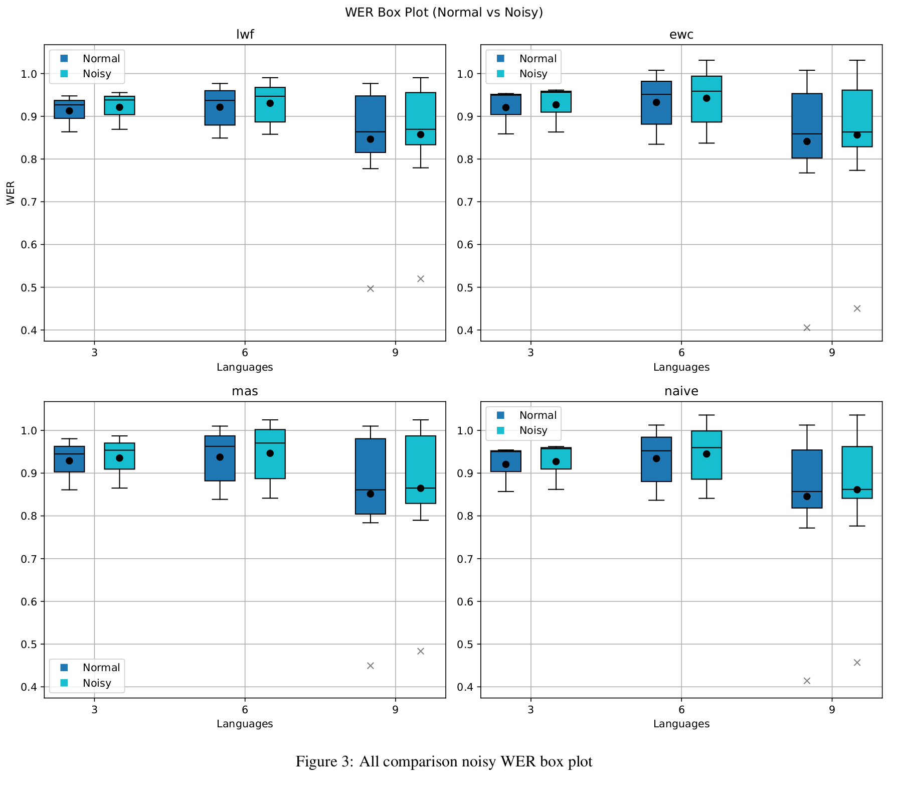
A Study on Regularization-Based Continual Learning Methods for Indic ASR
Gokul Adethya T, S Nirmala
Funded by IndiaAI fellowship, arxiv pre-print
SAM-PM: Enhancing Video Camouflaged Object Detection using Spatio-Temporal Attention
Muhammad Nawfal Meeran, Gokul Adethya T, Bhanu Pratyush Mantha
CVPR 2024 Workshop
Be My ASSistant: Exploring LLM Empowered Interactive Surgical Assistant for Surgical Sub-Task Automation
Gokul Adethya T, Lalithkumar Seenivasan, Ashwin Krishna Kumar, Mobarakol Islam, Hongliang Ren
(In progress) RA-L
SaSi: A Self-augmented and Self-Interpreted Deep-Learning Approach for Few-shot Cryo-ET Particle Detection
Gokul Adethya T, Bhanu Pratyush Mantha, Tianyang Wang, Xingjian Li, Min Xu
(In progress) PLOS Computational Biology
Efficient deep learning-based sentence boundary detection in legal text
Reshma Sheik, T Gokul, S Nirmala
EMNLP NLLP 2022 Workshop

Projects

CLICK on the project to get the project report and W&B Logo run reports it !!!

Presentation & Surveys


Process Reward model in LLMs via Meta-Learning for Math Reasoning
2025
These notion and report covers the literature survey of PRM and future scope for DreamPRM I fine-tuned Process Reward Models using meta learning using Qwen2.5 7B with LoRA for step-level reward assignment on math reasoning tasks. Used solution trajectories from o4-mini and Gemini 2.5 Pro and benchmarked on the AIME.
Multi-Modal Representation Learning for clinical data and Test-time adaptation for Optical Flow
2022
These slides and report covers the results from MIMIC-IV multi-modal fusion and optical flow test-time adaptation for RAFT. Notion contains survey on multimodality and contrastive learning methods in MIMIC (III, IV) and similar dataset along with SOTA models available in each modalities such as CXR, EHR, ECG and Notes.
Continual Learning Survey
2022
These slides and notion database partially covers the classical and SOTA methods in continual learning and its drawbacks till 2022.
Embodiement Agent (TAMP with LLM) Mini Survey and proposed strategy
2023
These slides and notion database partially covers the embodied agent and Evaluation metrics used in TAMP along with a proposed strategy consisting of Instruction Planner, Coder for debug analysis, and Skill Handler to optimize actions. It learns from execution feedback, continuously improving performance through reflection and memory management.
SaSi: A Self-augmented and Self-Interpreted Deep-Learning Approach for Few-shot Cryo-ET Particle Detection
2024
These slides cover contributions of SaSi
Introduction to Deep Learning
Spider R&D Workshop 2023
These slides cover entire deep learning from basic till generative models like GANs and Diffusion Based Models. The slides progress from basic neural networks to advanced models like GANs and Diffusion Based Models along with notebooks and visualizations.